傳上海冠生園董事長被猴子蹬石意外砸死

網絡圖片

 

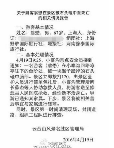
據鳳凰網報道, 21日下午,一則網貼在網絡傳播,稱遊客(翁懋,冠生園集團董事長)在雲台山風景區被猴子蹬下的石頭砸中,不治身亡。下午4點到5點,對於河南商報記者的多次核實請求,修武縣委宣傳部新聞科及雲台山風景區均無回應。而修武縣人民醫院急診科,當班醫生稱,確查有出診記錄,但因換班不了解病人病情。河南商報將持續關注。 (河南商報首席記者 王杰)

另據大河報客戶端報導,截至4月21日23:28分,大河客戶端編輯搜索雲台山景區和上海冠生園(集團)有限公司官網、微博和微信,均未發現此事的相關信息,大河報·大河客戶端記者正在進一步核實中。

23:54分,大河客戶端編輯致電修武縣公安局,66號接線員稱“確有此事,被砸遊客確為上海籍翁懋”,但不清楚是否是冠生園(集團)有限公司董事長翁懋,具體細節需要跟該局宣傳科確認。

翁懋個人簡介

翁懋(mào),冠生園(集團)有限公司董事長、總經理,曾就讀上海復旦大學MBA,獲經濟學碩士學位。 1978年8月從部隊轉業,在原上海市輕工業局工作15年,1992年8月主動請戰,擔任冠生園(集團)有限公司總經理至今。 2001年以來,先後兼任中國食品工業協會副會長、中國糖果專業委員會會長、上海市工業經濟聯合會副會長等職務。

b01